This page has been updated on 24th November 95


Card Reader Programmer LED Interface

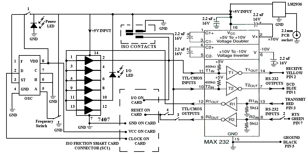
This ISO 7816 PCB Drawing is for a card programmer and reader, it also unscrambles d2mac and sky, providing you have the programs for your pc.

If you cant see the picture, it is a Card reader Interface board with led


NOTE: * If you live in an area where you can legally subscribe to SKY it is ILLEGAL to use this software if you have not already taken out a subscription!
  • To download the above drawing and text file for switches plus circuit drawing


    If you cant see the picture, it is a Card reader Interface drawing