2 CES Circuits: "Lo-Power" and "2 Chip"
Hi, There. Thought you might like to try these CES Circuits out. They have been tested on myself and other volunteers for the past two years and so far without any negative side effects.
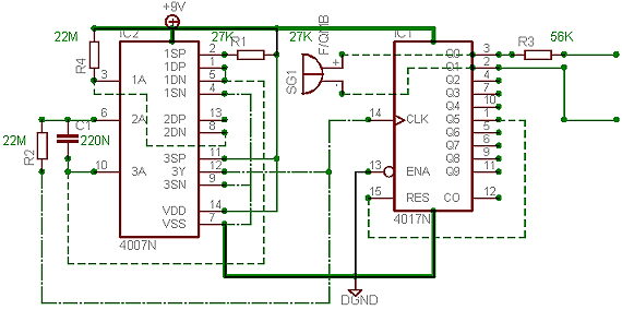
The Lo Power version consumes just 1 Micro Amp ... so it doesn't need an On/Off switch and it delivers a fixed 200 Micro Amp Biphasic pulse using conventional EarClips.
Ditto for the 2 Chip Ces except that the output intensity is variable between 100 to 800 Microamperes and has an On/Off switch.
The component labelled SG1 F/QMB is a small piezo sounder disc. The whole point of these circuits is to absolutely minimize the power consumption of the active components on board. Whilst a LED in series with a 1K resistor could be driven by the Cd4017 IC, this would bump up the juice needed by a factor of 1000!!! A small disc piezo sounder costs around 30 cents, consumes virtually no current and sounds really beautiful!
These simple CES Circuits are fun and very easy to construct and are a good introduction into the art of CES. I'm currently in the process of Beta testing a Hacked Cellular phone to deliver a fully programmable suite of CES programs based upon a Random Number Generator to avoid the "Constant Frequency Syndrome". Also I'm Alpha testing a hacked Video game Console to deliver all of the above... and MORE! More news later.
All de best from Mannheim, Germany.
John-Alfred Ullasmann
2005/11/11
Lo-Power CES:

2 Chip CES:
