While working on perfecting the ideal automatic volume control for unattended operation, this unit was developed. The goal was to provide totally transparent adjustment of volume levels so that large variations in source material recording levels would be effectively removed. This is not a compressor in the realm of "CB mic compressors", but instead, a slow-acting automatic level control that adjusts levels over several seconds. As a result, it leaves the dynamics and "kick and punch" of program material intact, but brings up the soft passages ever so gradually as to be unnoticed. I have been told that this unit does exactly the same functions as the Aphex Compeller, which sells for $1395.
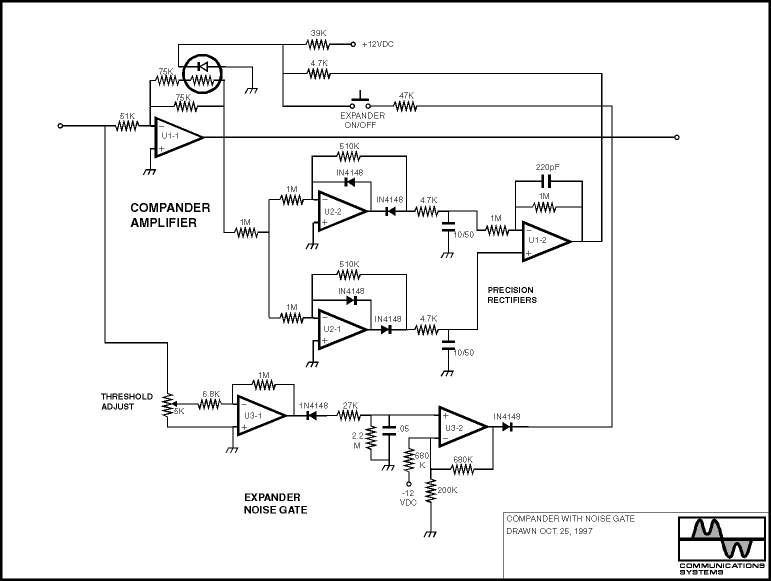
Range is unity gain at 500mV input, with 4dB gain boost at and below 100mV input and 6dB gain reduction at 2V and above, input rms.
In addition, such gain boost would tend to increase or amplify background noise on recordings and in studio equipment. To alleviate this, a noise gate/downward expander was added. This provides -5dB gain reduction for levels below -45dB at the input.
This unit is presently being evaluated, and so far, several types of program material were tested, including classical, pop and rock, as well as speech, and in all cases, the unit's operation was transparent. The only difference being that program material that was too low in level sounds just right on the air, while louder material sounds the same. Such compression takes some burden off the main broadcast limiter downline, so an improvement in overal quality results.
The gain cell used in this unit is the same unit as in my limiter design. U1 is a LF353 and U2 & U3 are LM1458 op-amps. Wahoo! I finally started using CAD! I hope you all find these much more readable. :-)

| The photo isolator "gain control" cells are manufactured by the company listed below: |
Clairex Technologies, Inc |
| Special note: The CL-590 is no longer manufactured. However, there is an improved device, the CLM-610, which I have personally inspected samples of. When building this circuit, order the CLM-610. Do NOT request the CL-590 -- it is no longer manufactured. |