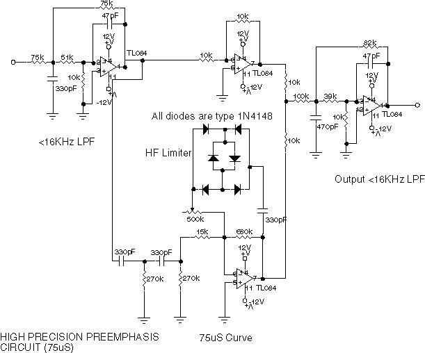
FM broadcasting in the United States requires a 75us pre-emphasis for proper frequency response at the receiver. This is a high-precision pre-emphasis module that goes in front of the main broadcast limiter, but after the optional sibilance limiter.

Note new circuit mods to input. The two pole active low pass Butterworth filter alleviates a problem inherent in ALL preemphasis circuits: they keep on amplifying at a logrithmically-increasing rate, well above 15Khz, the upper useful limit of the FM audio. CDs contain substantial magnitudes of >15Khz energy spectra, and when this out of band energy is further amplified and presented to the limiter with a typical preemphasis system not having this LPF, the limiter will react on these out of band signals, thus causing unnecessary and loudness-robbing limiting effects when strong treble energy is present. This filter alleviates that problem.
The second modification is the bridge diode clamp on the preemphasis stage. This clamp leaves the frequency response alone, up until a certain threshold in program levels and treble content. When levels become excessive, the diode bridge forms a soft clipper, which acts more like a rapid-recovery compressor than a clipper. It's AC-coupled.
These two modifications have all but removed the need for the Sibilance Limiter. In fact, over 90% of the program I tested showed no gain pumping on vocal sibilance and cymbal crashes and average modulation levels remained high. I ran some exhaustive comparisons against the three other local FM stations, while making sure that my modulation levels were set to infrequent peaks of 100%. The results were quite rewarding. In a casual flip across the dial, the audio from this station sounded brighter, crisper and cleaner than the competing FMs. In fact, in some cases, tuning to the other FMs was almost like switching from FM to AM --the other stations seemed to be lacking the real high end that makes for that tinkling bell-like clarity that we enjoy on CDs. In fact, a direct A-B with the CD source versus the air signal showed no significant loss of quality, even though I was using fairly agressive modulation limiting/program drive levels.