Flashing LED CES

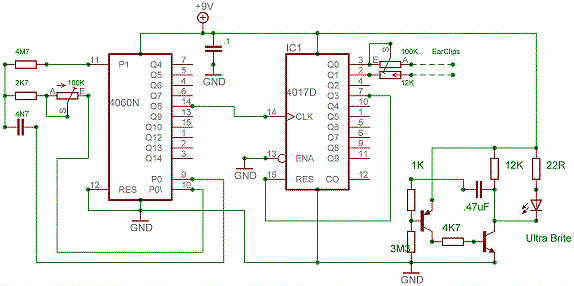
This circuit is similar to the previous Hardware Cmos versions ("Lo-Power" and "2 Chip"). The only major change is the LED flasher to indicate On/Off and to provide an incredibly bright, albeit with an extremely small current consumption, meditation focal point.
John-Alfred Ullasmann
2006/07/27